Top 5 AI Video Analysis Software Tools (2026 Guide)
1. Why AI Video Analysis Is Becoming Essential
Video is now the largest and fastest-growing data format in the world.
Surveillance systems record 24/7. Businesses archive customer interactions. Law enforcement collects footage from body cams, traffic cameras, and property monitoring systems. Marketing teams manage thousands of influencer videos.
But here’s the real issue.
Most of this video is not searchable.
It sits in storage as raw files. You can watch it. You can scrub it. But you cannot query it like data.
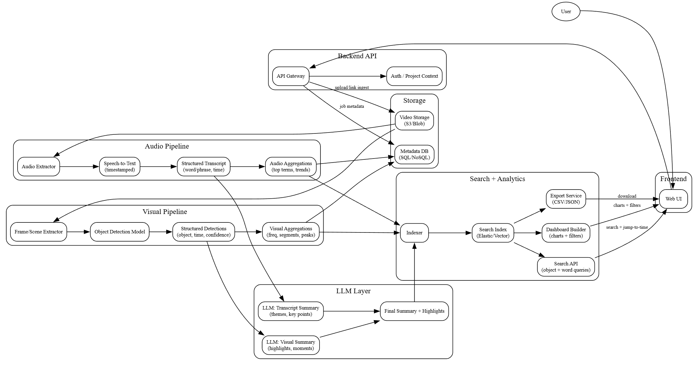
This is where AI video analysis software comes in.
Modern platforms detect objects, transcribe speech, extract events, and index everything into structured timelines. Instead of reviewing hours manually, you search.
2. What Makes a Strong AI Video Analysis Tool?
Not all “AI video analysis” tools are built the same.
A serious platform should:
- Detect objects frame-by-frame
- Transcribe speech into searchable text
- Link detections to exact timestamps
- Allow cross-video search
- Export structured data (CSV / JSON)
Many tools focus only on dashboards or only on transcription.
Very few truly turn video into queryable data.
3. Top 5 AI Video Analysis Software Tools (2026)
Below is an honest breakdown of five major approaches in the AI video analysis space.
1) VideoSenseAI
VideoSenseAI focuses on turning raw video into searchable structured data.
It processes both visual and audio pipelines, detecting objects, extracting speech, and indexing everything into a searchable timeline.
Pros:
- Frame-level object detection
- Speech-to-text with keyword indexing
- Cross-video search capability
- Timestamp-level jump navigation
- Structured export (CSV / JSON)
Cons:
- Focused on intelligence workflows rather than social engagement metrics
Best for: law enforcement, surveillance review, large archives, research teams, and businesses that need to search video like data.

2) Google Cloud Video Intelligence
Google offers a powerful API for developers to build video analysis pipelines.
Pros:
- Highly scalable
- Strong object detection
- Enterprise-grade infrastructure
Cons:
- Requires engineering setup
- No out-of-the-box search interface
- API-level integration complexity
Best for: engineering teams building custom systems.
3) Amazon Rekognition Video
AWS provides video object detection and analysis services.
Pros:
- Scalable cloud processing
- Integration with AWS ecosystem
Cons:
- No native search dashboard
- Requires cloud architecture knowledge
Best for: companies already operating heavily in AWS.
4) Traditional VMS (Video Management Systems)
Most surveillance systems rely on time-based filtering and simple motion detection.
Pros:
- Stable and widely deployed
- Time-range filtering
Cons:
- No semantic search
- No speech indexing
- Manual review required
Best for: basic storage and monitoring.
5) Generic AI Transcription Tools
Some tools focus purely on converting audio to text.
Pros:
- Accurate speech transcription
Cons:
- No visual object detection
- No event indexing
- No cross-modal analysis
Best for: podcast or lecture transcription.
4. Why Searchable Video Matters More Than Dashboards
Many tools provide charts.
Few provide search.
True AI video analysis transforms footage into structured data you can query:
- "Show me every red car between 2am–4am."
- "Find when the suspect mentioned location A."
- "List all appearances of brand X."
This is not analytics. This is intelligence.
5. Final Thoughts
The AI video analysis market is growing fast.
Cloud APIs provide infrastructure. VMS systems provide storage. Transcription tools provide text.
But platforms like VideoSenseAI combine visual detection, speech indexing, and structured search into a single queryable system.
And that changes how organizations interact with video entirely.
Related Guides
If you're exploring AI-powered video intelligence, you may also find these in-depth guides useful:
These explain how modern video indexing works and how you can turn long footage into structured, searchable data.