AI Video Analysis: Search Inside Videos for Objects & Events
1. What Is AI Video Analysis?
AI video analysis is the process of turning raw video footage into structured, searchable data.
Instead of watching hours of recordings manually, AI systems detect objects, transcribe speech, identify events, and connect everything to exact timestamps.
The result is no longer “just a video file.”
It becomes a dataset you can query.
This is what separates traditional video playback from modern video intelligence.
2. Why Traditional Video Review Doesn’t Scale
Video is now the largest data type organizations store.
Security cameras. Body cams. Highway footage. Retail stores. Warehouses. Public spaces. Marketing content. Internal recordings.
The typical workflow today looks like this:
- Open video file
- Scrub timeline
- Guess timestamps
- Take manual notes
- Repeat across dozens of files
This process is slow, inconsistent, and impossible to scale.
As archives grow, manual review collapses.
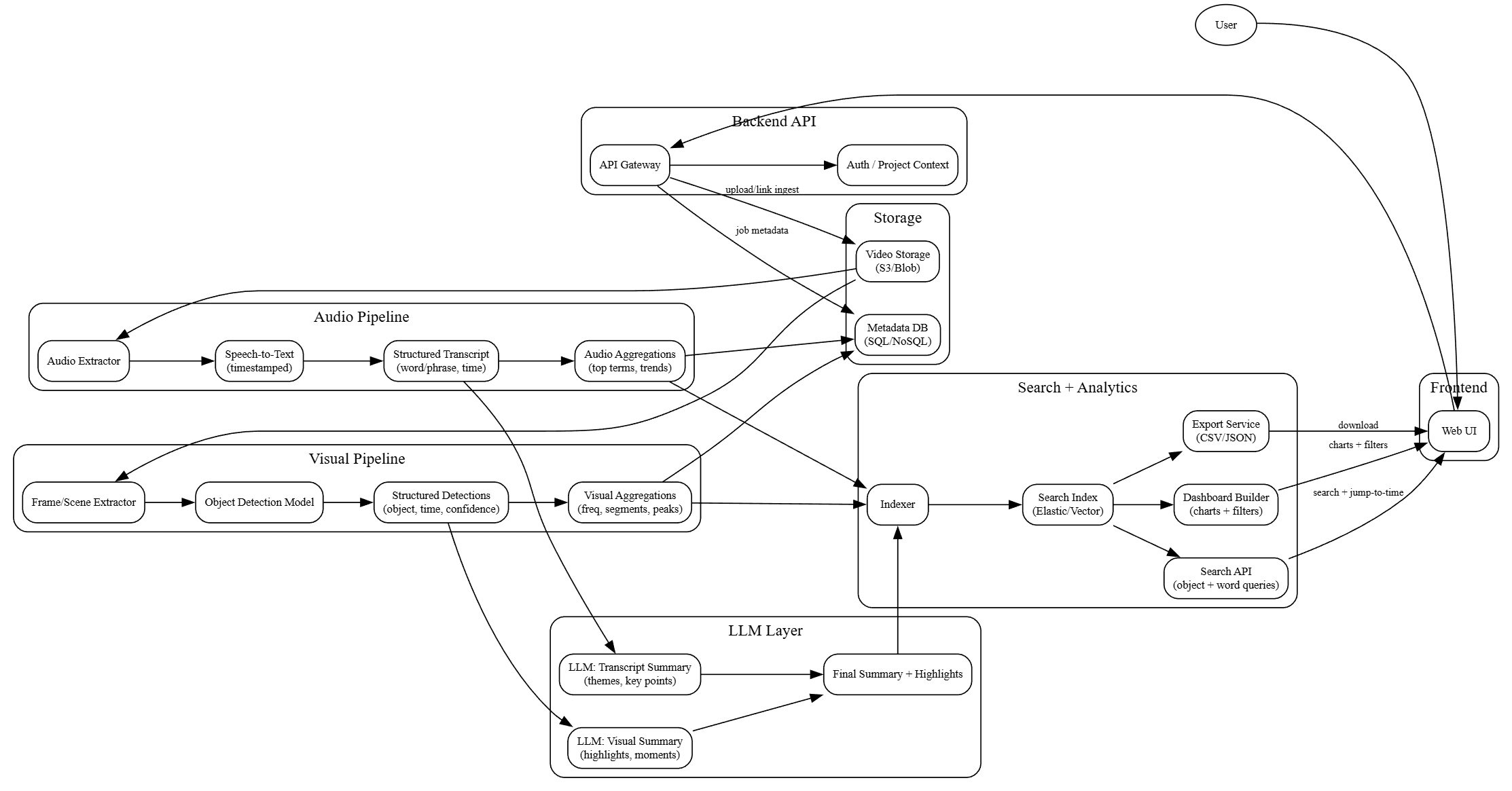
3. How AI Video Analysis Actually Works
AI video analysis is not magic. It’s a structured processing pipeline.
At a high level, platforms like VideoSenseAI break video into analyzable components:
- Frame-by-frame object detection
- Speech-to-text transcription
- Event recognition
- Scene tagging
- Timestamp indexing
Each detection is linked to a precise time.
That means you can search for “red car,” “backpack,” “person running,” or “license plate mention” — and jump directly to the moment it happens.
This transforms passive footage into structured intelligence.
4. Real-World Use Case: Law Enforcement & Security
Imagine a red car involved in a property theft.
Multiple highway cameras and private security systems were recording that night.
Instead of reviewing hours of footage manually, AI video analysis allows investigators to:
- Search across multiple video files at once
- Detect every instance of a red car
- Filter by time range (e.g., 2:00–4:00 AM)
- Jump directly to relevant timestamps
- Export clips or reports instantly
What used to take days can take minutes.
That’s operational impact.
5. Retail, Logistics & Corporate Monitoring
AI video analysis is not limited to law enforcement.
Retail teams can:
- Detect theft patterns
- Search for abandoned objects
- Analyze foot traffic behavior
Logistics companies can:
- Track vehicle movement in warehouses
- Detect safety violations
- Search for equipment usage events
Corporate teams can:
- Analyze internal training recordings
- Find specific spoken instructions
- Audit compliance discussions
Video becomes operational data — not just archived footage.
6. The Difference Between Video Analytics and True Video Intelligence
Many “video analytics” tools provide dashboards and summaries.
But dashboards are not search engines.
True AI video analysis does three critical things:
- Indexes content, not just metadata
- Connects objects and words to timestamps
- Makes the archive fully searchable
It’s the difference between storing files and building a queryable system.
7. How VideoSenseAI Approaches AI Video Analysis
VideoSenseAI is built around one core idea:
Video should behave like a database.
Instead of asking users to scrub timelines, the system:
- Processes video frame by frame
- Extracts visual objects
- Transcribes audio
- Builds a searchable index
- Allows natural-language or keyword queries
Results are returned with precise timestamps and exportable data (CSV / JSON).
This makes large video archives manageable, reproducible, and scalable.

8. Why Scalability Matters
AI video analysis is not about analyzing one file.
It’s about handling thousands.
Modern organizations deal with terabytes of recordings. Without indexing, archives become unusable.
A scalable video intelligence platform ensures:
- Search across multiple folders
- Consistent detection across datasets
- Centralized indexing
- Fast retrieval at scale
As video data grows, the system grows with it.
9. Who Needs AI Video Analysis Most
This technology is especially valuable for:
- Law enforcement agencies
- Private security firms
- Retail loss prevention teams
- Logistics operators
- Corporate compliance teams
- Research institutions
Any organization with large video archives will eventually need searchable video infrastructure.
10. Final Thoughts: The Future of Video Is Searchable
We already treat documents as searchable.
We already treat databases as queryable.
Video is simply the last major data type that hasn’t fully transitioned.
AI video analysis changes that.
It transforms raw footage into structured intelligence — and makes time the new query parameter.
Related Guides
- What Is a Video Search Engine? How AI Turns Video Into Searchable Data
- How to Search Inside Videos for Objects, Words & Events Using AI
